Clean, Complete Data.
All From One Canvas.

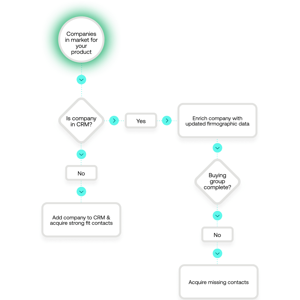
Stop chasing scattered data across multiple tools. Acquire, enrich, and activate account and contact data from a single visual canvas.

Put your data budget to better use

Set up enrichment workflows once, then let automation handle the rest. Our intelligent prioritization ensures you’re investing in the right accounts and contacts, not wasting effort (and money) on stale data.

CRM enrichment on auto-pilot

Schedule real-time enrichment workflows to ensure you never miss crucial data in CRM or MAP.

Enrich event-sourced leads

Align lead enrichment with GTM efforts so sellers can make the most of high-value marketing efforts.

Acquire contacts for in-market accounts

Use intent and account behavior to pinpoint and enrich key contacts within your target account list.

Multi-thread contacts for improved upsell

Acquire new contacts for accounts already qualified or primed for upsell so you have more people to engage at the right time.

decor

Only Buy the Data That Matters

Know who’s worth your time based on advanced decision logic.

Prioritize the best accounts and contacts to acquire

Use 6sense predictive scoring and intent signals to pinpoint the best-fit accounts and fill the buyer center automatically. Starting with your ideal customer profile, apply filters and trigger scheduled or on-demand acquisition. No more spreadsheets or guesswork.

AI Scores

Using 6sense scoring, identify accounts that are the most crucial for your database.

Advanced filters

Narrow your focus with CRM filters, keyword triggers, behavioral signals, and more.

Custom logic

Set conditional rules and logic for more strategic acquisition workflows.

Always-On Data Integrity

Keep your systems in sync and your GTM in motion.

Create real-time, on-demand, or on-schedule workflows

Let your data stay clean without lifting a finger. 6sense automatically keeps technographic, firmographic, predictive, and contact data accurate across all your connected systems.

Keep records complete & actionable

Give reps everything they need to prospect efficiently. No more one-off data pulls or manual fixes.

Add new rich data sets

Add technographic, firmographic, intent, and predictive data to create a 360 degree view of every account.

Sync across all your systems

Ensure CRM and MAP stay aligned with the same high-quality data, updated automatically.

Streamlined Credit Allocation

A better, stress-free way to get the data your team needs.

A single credit pool

Use one flexible pool of credits across teams for bulk enrichment, seller-triggered contact acquisition, or operational workflows. Generous expiration dates and no wasted credits.

Support every team with shared credits

Let sales, marketing, and operations draw from the same pool.

Allocate credits without time pressure

Credits last all year so you can scale usage based on pipeline needs, not rigid timelines.

Success Stories

Intelligent Workflows That Drive Real Revenue Results

Enhancing MentorcliQ’s Outbound Marketing Strategy with 6sense

261%

YoY increase in qualified outbound opportunities

271%

YoY increase in pipeline

PLATFORM

One Platform, More Ways to Scale

decor
Frequently Asked Questions

Let’s Get A Few Things Answered

What Marketing Automation Platform (MAP) do I need to use Intelligent Workflows for Sales?

To fully leverage Intelligent Workflows for Sales, you’ll need to connect a supported Marketing Automation Platform (MAP). 6sense currently integrates with Marketo, HubSpot, Salesforce Marketing Cloud, Eloqua, and Pardot. These integrations allow you to push enriched contact and account data directly into your MAP, enabling smarter segmentation, more personalized outreach, and better campaign performance.

What CRM do I need to use Intelligent Workflows for Sales?

Intelligent Workflows for Sales is designed to work seamlessly with leading CRM platforms, specifically Salesforce and HubSpot. These integrations allow you to enrich account, contact, and lead records in real-time, on-demand, or on a scheduled basis. By syncing predictive scores, temperature signals, and segment data into your CRM, sales teams can prioritize outreach and focus on the most promising opportunities. This ensures your CRM becomes a strategic asset rather than a static database.

Do I have to start with a template, or can I build my own workflow?

You can absolutely do either! Intelligent Workflows for Sales offers a flexible canvas where users can start with pre-built templates or create custom workflows from scratch. Templates are available for common use cases like CRM enrichment, event-sourced lead enrichment, and contact expansion. If you prefer a more tailored approach, the drag-and-drop interface lets you build workflows that match your unique data strategy, complete with decisioning logic, filters, and automation triggers.

How do you ensure I don’t get duplicates?

Duplicate prevention is built into Intelligent Workflows through custom match rules that can be configured to suit your data hygiene standards. These rules help ensure that new records are only created when necessary, and existing records are enriched rather than duplicated. By leveraging match logic across fields like email, domain, and account identifiers, you can maintain a clean and unified database across your CRM and MAP systems.

decor
RESOURCES

Smart Insights for Smarter Sales

Two people at wooden table: man in yellow beanie and green jacket gesturing, person in gray jacket writing in notebook. Teal wall with shelves in background.
How To: Identify and Influence the Entire Buying Team
Introduction Selling and marketing are harder than ever. Old-school tactics are pushing modern buyers away, leaving revenue teams frustrated, inefficient, and unable to compete. In No Forms. No Spam. No Cold Calls, Latané Conant delivers the recipe for scalable, repeatable, data-driven sales and marketing strategies that work today. In this How To, we provide a practical, […]
Woman examining laptop with a magnifying glass
The Ultimate Guide to Data Hygiene and Data Cleansing
Have you ever grappled with the frustration of sending duplicate messages to the same customer in an email campaign due to outdated contact information?  Data hygiene problems like this one are more than just operational nuisances. They squander your team’s time, resources, and talent.  Dirty data comes with severe consequences, such as reduced sales efficiency, […]
Sales pro checks his updated list of hot accounts and insights.
72% of a Seller’s Time is Spent Not Selling — It’s Time to Rebalance that Number
Sellers spend most of their time not selling — 72% to be exact. Instead of focusing on moving buyers through their journeys, connecting with key contacts at an account, or searching for upsell opportunities at an existing account, sellers are stuck: A lot of this wasted time is due to mountains of inactionable data or […]
Four colleagues chat at a desk while two examine info on a laptop screen.
How to Win More B2B Deals by Understanding and Engaging Buying Groups
Executive summary Your biggest revenue growth opportunity isn’t finding more leads — it’s engaging the 9-12 stakeholders your current approach is ignoring. While your marketing team hunts for individual MQLs, buying groups of 10+ people are researching solutions, forming preferences, and building consensus around vendors that aren’t you. By the time someone fills out your […]
webinar title slide, 6 winning AI plays for automating outbound
6 Winning AI Plays for Automating Outbound
If you’re not yet automating your outbound efforts, you’re missing a huge opportunity to take some burden off your team while also boosting pipeline. In this webinar session, our 6sense AI experts, Adam Kaiser, Mac Conn and Chris Dutton, reveal six winning plays for automating outbound. In this session, you’ll learn:
See how it all connects

Explore 6sense
Sales Intelligence

decor